2019重大光伏补贴政策红头文件汇总
2019重大光伏补贴政策红头文件汇总
光伏能源圈
光伏行业第一资讯入口,关注回复“大礼包”送您一份见面礼

截至目前,2019年有关光伏补贴的重大政策分别如下:
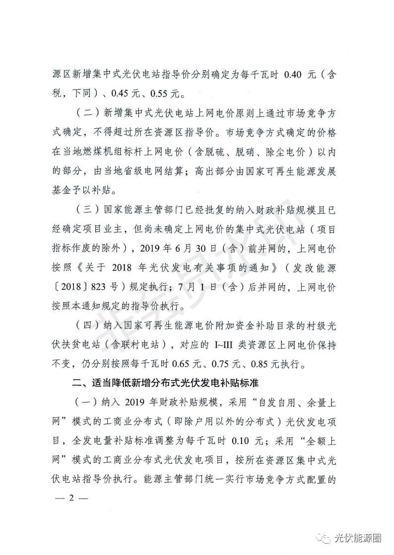
1、《国家发展改革委关于完善光伏发电上网电价机制有关问题的通知》,明确了户用0.18元补贴标准,该政策于4月30日下发。
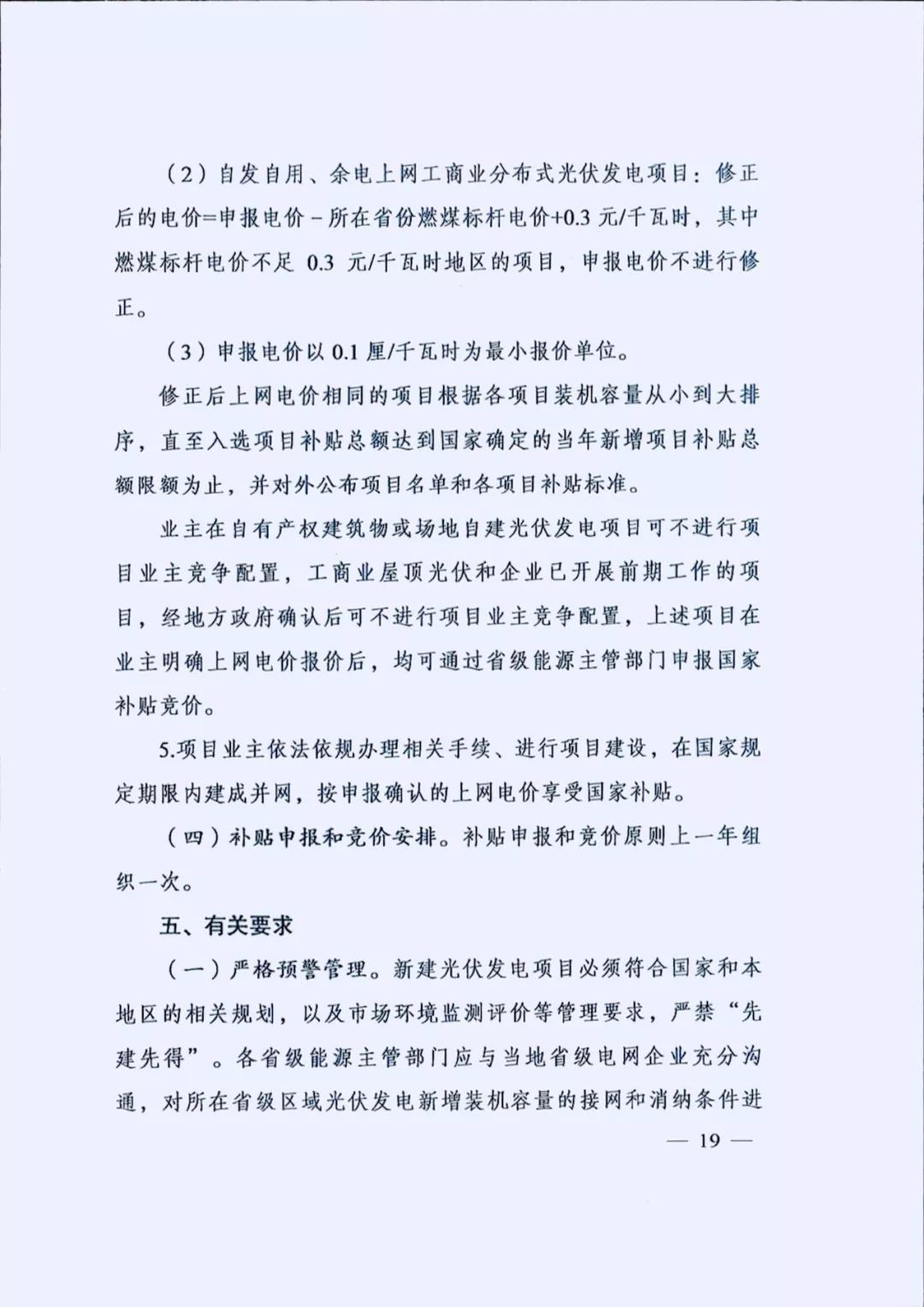
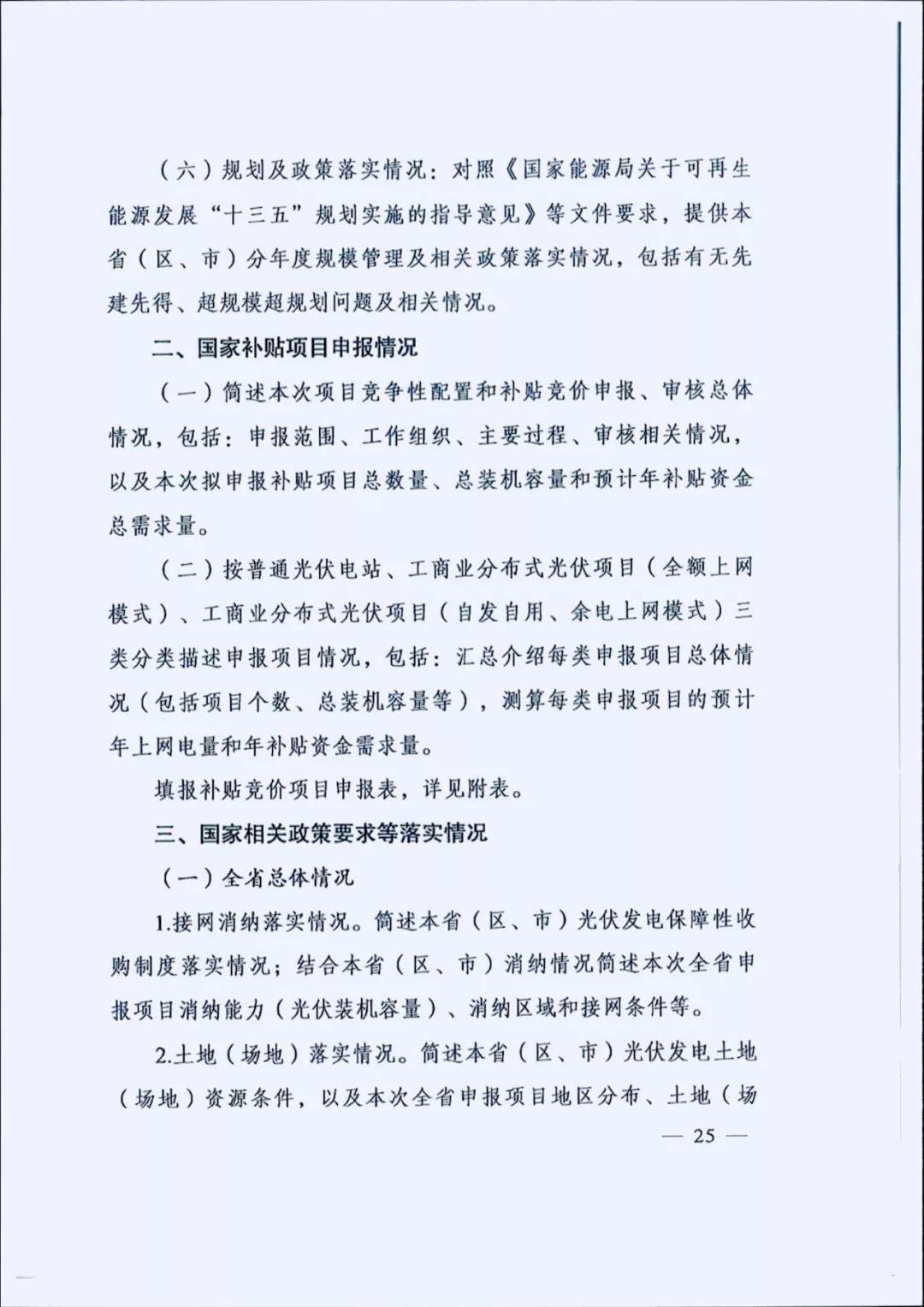
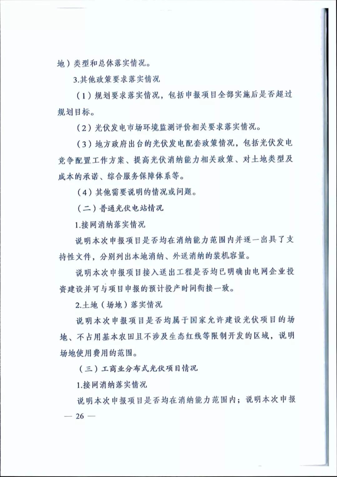
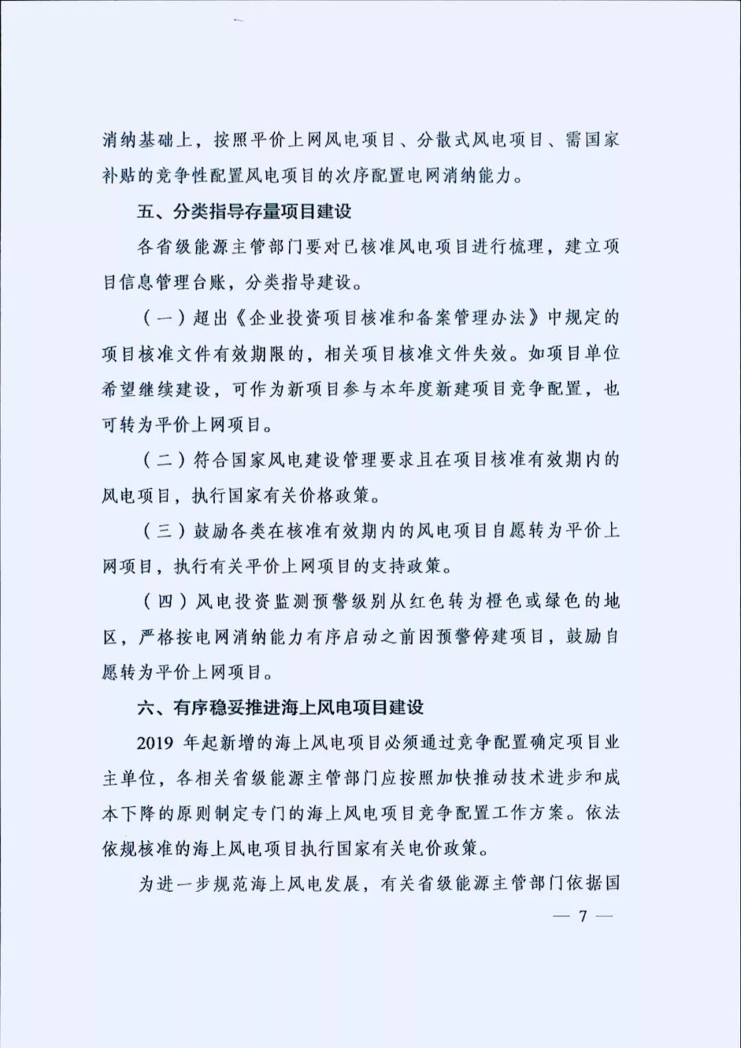
2、《国家能源局关于2019年风电、光伏发电项目建设有关事项的通知》,明确了2019年补贴总规模30亿,户用7.5亿(合3.5GW),该政策于5月28日下发。
虽然这两份政策文件光伏业内人士已经人尽皆知,但面对老百姓及其他潜在客户的时候,如果能拿出一份国家相关部委盖章的红头文件,无疑能增加更多说服力。
以下是这两个政策的红头文件,大家务必收藏好。
《国家发展改革委关于完善光伏发电上网电价机制有关问题的通知》



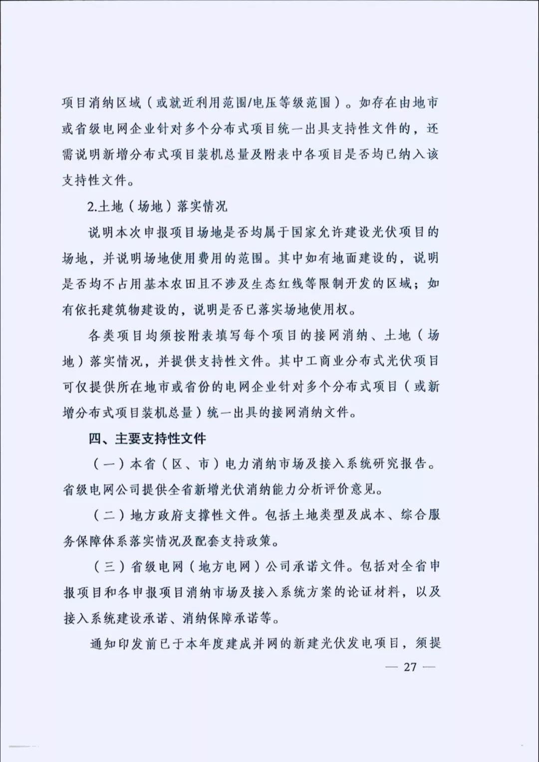
《国家能源局关于2019年风电、光伏发电项目建设有关事项的通知》
原文件共29页,为了方便大家阅读,伏妹儿将附件2的光伏部分(15-29页)放到了附件1风电部分(4-14页)的前面,如果大家下载打印需要排顺序的话,还请注意。





























免责声明:以上内容转载自光伏能源圈,所发内容不代表本平台立场。全国能源信息平台联系电话 010-56002763,邮箱 hz@people-energy.com.cn