22批次化妆品不合格!涉及洁灵、毕生之研等品牌,企业回应
22批次化妆品不合格!涉及洁灵、毕生之研等品牌,企业回应
2月8日,广东省药品监督管理局公布化妆品抽检通告,共有22批次样品不合格,涉及毕生之研、洁灵等品牌。
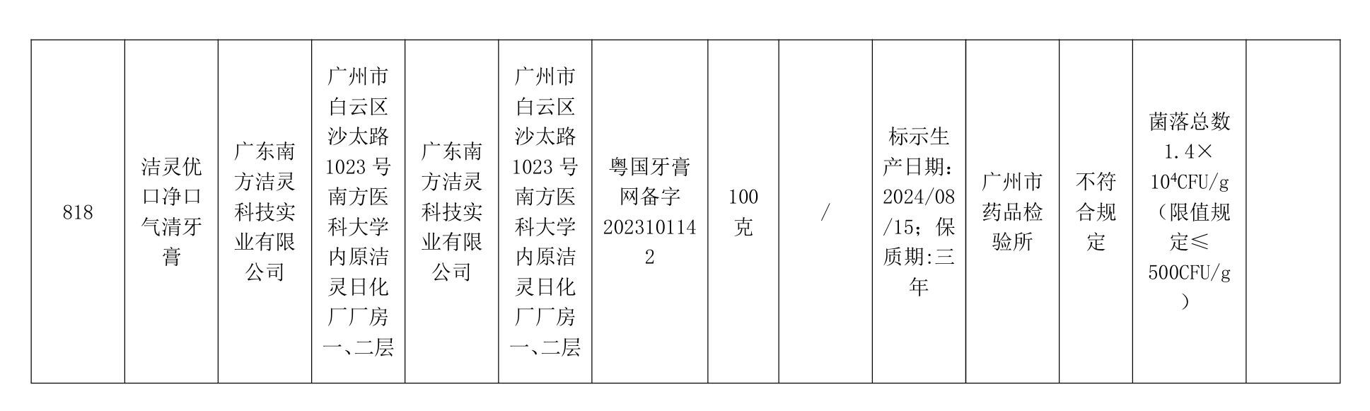
其中,1批次标称由上海科黛生物科技有限公司委托生产的“毕生之研速平点涂祛痘精华液”水杨酸含量不符合规定;1批次由广东南方洁灵科技实业有限公司生产的“洁灵优口净口气清牙膏”菌落总数超标。

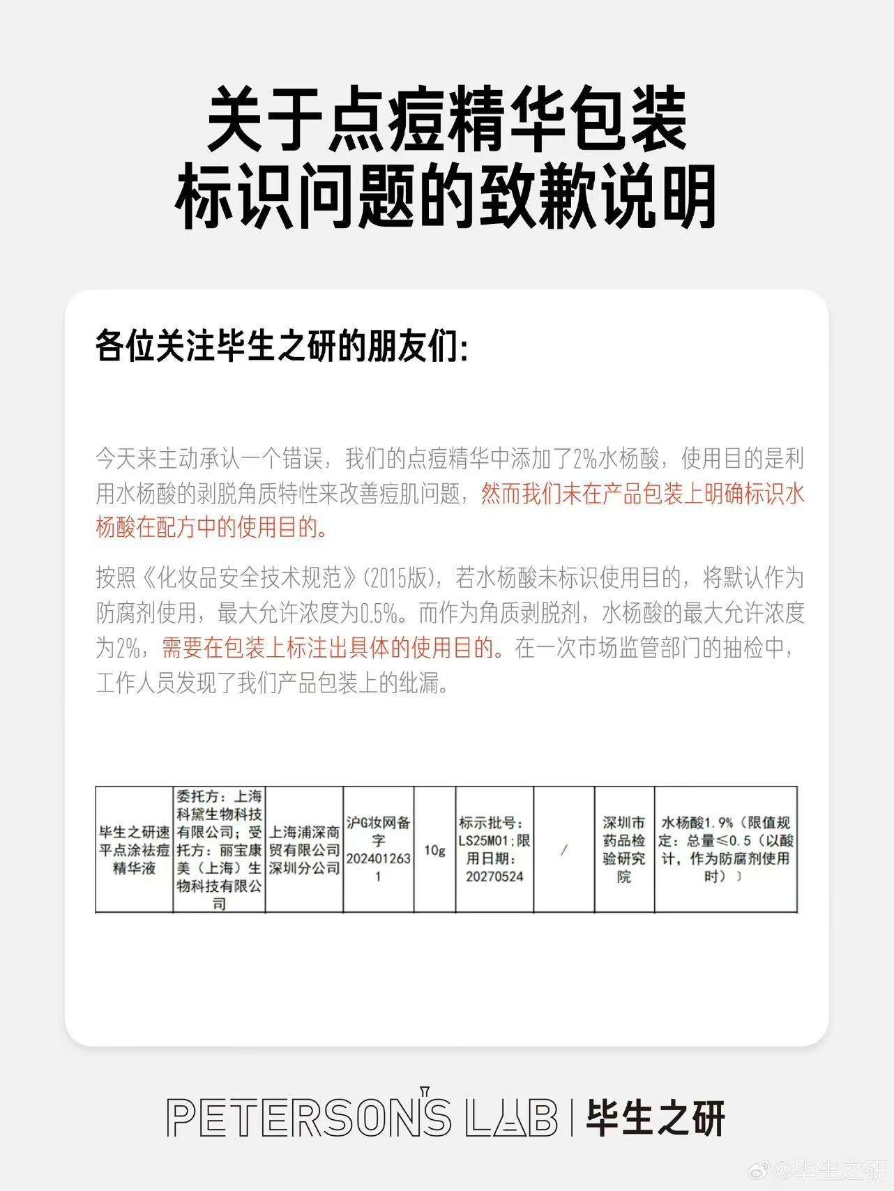
2月11日,针对抽检不合格一事,毕生之研官方微博发布致歉说明。该品牌回应称,按照《化妆品安全技术规范》(2015版),作为角质剥脱剂,水杨酸的最大允许浓度为2%,需要在包装上标注出具体的使用目的。但其未在产品包装上明确标识水杨酸在配方中的使用目的,第一时间下架并召回了尚未出售的产品。
同日,南都·湾财社记者致电广东南方洁灵科技实业有限公司,其接线人员回应称,“初检疑似有问题,二次复检是没有问题的。”然而,记者联系广东省药品监督管理局进行求证,省药监局相关负责人则表示,“没有收到该企业的复检申请。”
1批次毕生之研祛痘精华液不合格
回应称第一时间下架并召回尚未出售的产品
通告显示,委托方为上海科黛生物科技有限公司,丽宝康美(上海)生物科技有限公司生产的“毕生之研速平点涂祛痘精华液”(标示批号:LS25M01;限用日期:20270524),被抽检出水杨酸含量为1.9%(限值规定:总量≤0.5),不符合规定。

公开资料显示,毕生之研是上海科黛生物科技有限公司旗下的护肤品牌,申请于2017年。毕生之研将Peterson’s Lab的生物科研成果应用在护肤品中,公开核心成分的浓度,致力于提供进阶护肤方案。
2月11日,针对抽检样品不合格一事,毕生之研官方微博发布致歉说明。该品牌在说明中表示,“点痘精华中添加了2%水杨酸,使用目的是利用水杨酸的剥脱角质特性来改善痘肌问题,然而我们未在产品包装上明确标识水杨酸在配方中的使用目的。”


按照《化妆品安全技术规范》(2015版),若水杨酸未标识使用目的,将默认作为防腐剂使用,最大允许浓度为0.5%。而作为角质剥脱剂,水杨酸的最大允许浓度为2%,需要在包装上标注出具体的使用目的。
毕生之研回应称,“第一时间下架并召回了尚未出售的产品。同时,我们重新制作替换了一批包装盒,在新包装上添加了水杨酸的使用目的为角质剥落剂的标识。此次错误涉及错误标识的产品数量为10095件,从2025年1月7日开始,所有售出的点痘精华均已完成包装标识整改,配方保持不变。”
1批次洁灵牙膏不合格,回应称复检没有问题
广东省药监局表示未收到其复检申请
此外,1批次标称由广东南方洁灵科技实业有限公司生产的“洁灵优口净口气清牙膏”(生产日期:2024/08/15;保质期:三年),被抽检出菌落总数为1.4×104CFU/g (限值规定≤ 500CFU/g),不符合规定。

公开资料显示,广东南方洁灵科技实业有限公司是由南方医科大学和广州凯信投资有限公司合作成立的股份制企业。洁灵公司前身为南方牙膏药粉厂,曾是全国五大牙膏厂之一、国家二级企业。1996年,南方医科大学在原先牙膏的基础上研发出新一代功能性牙膏,取名为洁灵牙膏,企业正式命名为洁灵日化厂。2007年,洁灵日化厂与广州凯信投资有限公司取得长久合作,改制更名为广东南方洁灵科技实业有限公司。

2月11日,针对上述情况,南都·湾财社记者致电广东南方洁灵科技实业有限公司,其接线人员回应称,“初检疑似有问题,二次复检是没有问题的。”然而,记者联系广东省药品监督管理局进行求证,省药监局相关负责人则表示,“没有收到该企业的复检申请。”
采写:南都·湾财社记者 王蕾娜