2019年冬季退役费标准明细!含安排工作士官
2019年冬季退役费标准明细!含安排工作士官
编辑|军路微信公众号(ID:military_road)
来源|中国退役军人
今年冬季退役士官
有哪些费用需要结算?
能领到多少钱?
这是退役士兵关心的问题

士兵退役
符合政府安排工作条件的
由政府安排工作
大部分为自主就业
方式不同
费用结算也有不同
今天,小编帮退役士兵“算算账”
↓↓↓
一、自主就业退役士兵费用结算
01.复员费
军龄不满10周年的,每满1年发1.5个月基本工资(军衔、军龄工资,在边远艰苦地区服役的,计算基数包含边远地区津贴、高山海岛津贴);军龄不满15周年的,每满1年发2.5个月基本工资;军龄不满20周的,每满1年发3个月基本工资;军龄不满1周年的部分,按年标准的1/2计发。
02.一次性退役金
按照每服役满1年4500元的标准逐年累加,其中获中央军委、战区(军区)级单位授予荣誉称号,或者荣获一等功的增发15%,获二等功的增发10%,获三等功的增发5%。服役年限按周年计算后,剩余月数不满6个月的按照半年计算,超过6个月不满1年的按照1年计算。
03.安家补助费
复员到大中城市的:10周年以内的,每年发给0.5个月基本工资;10周年以上的,从第11年起,每年发给1.5个月基本工资。复员到县市以下地区的:10周年以内的,每年发给1个月基本工资;10周年以上的,从第11年起,每年发给2个月基本工资。军龄不满1周年的按年标准计发。
04.回乡生产补助费
复员回农村的士官(入伍时为农业户口),军龄每满1年发给1.5个月的基本工资;军龄为1至6月的零月,减半计算。
05.医药生活补助费
对患有慢性病的复员士官,经军以上机关批准,发给医药生活补助费,最高5000元,最低1200元。
06.住房资金
此项包含住房补贴和住房公积金,服役期满,按现行标准,中士约为8.2万元,上士约为12万元,四级军士长约15.78万元。需要注意的是,如在服役期间办理了军人住房公积金贷款,需根据《委托转账还款授权书》,将个人住房资金划转至贷款银行,用于偿还剩余贷款本息。
07.伤亡保险金
未领取过伤亡保险金的,将个人账户中缴存的伤亡保险费本息退还给个人,领取过伤亡保险金的,伤亡保险费不再退还。
08.退役医疗保险金
退役后参加医疗保险的,由财务部门将个人账户保险金转至安置地社会保险机构,不参加医疗保险的,将保险金退还给个人。
09.奖励工资
符合享受奖励工资条件的人员,计发奖励工资,包括基本工资、基本津贴补贴和地区津贴。
10.复原差旅费
按现行因公出差标准执行。
表一. 自主就业退役士兵转业费结算表

以上按照复员到县市以下地区测算,复员到大中城市安家补助相对较少,此处不一一计算。
二、政府安排工作退役士兵费用结算
由政府安排工作的退役士兵转业结算经费一般包括转业费、住房资金、保险基金。一般情况下,当年满服役期人员需等到次年4月份下达转业命令、7月份结算,期间工资由部队供应(转业命令下达后取消工作性津贴)。结算经费包括:
01.生活补助费
按本人月基本工资计算,累计不得超过16个月。
02.安家补助费
按本人月基本工资计算,军龄在10周年以内的,发4个月工资;从第11年起,每满1年增发0.5个月工资。
03.退役医疗保险
每月从工资中扣除,退役时一次性发给。
04.退役养老保险
转安置地社会保险经办机构。
05.差旅费
按现行因公出差标准执行。
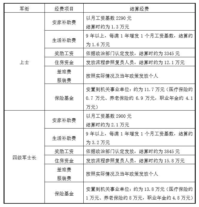
表二. 政府安排工作退役士兵转业费结算表

有关文件依据:
1、关于调整军队基本工资标准有关问题的通知(军后财2016〔603〕号)
2、关于军人退役基本养老保险关系转移接续有关问题的通知》(后财〔2015〕1726 号)
3、《关于军人职业年金转移接续有关问题的通知》(后财〔2015〕1727 号)
商城优惠可咨询客服:junlu008
(
投稿邮箱:junlutg@163.com