理想宝未能如期兑付10%本金 债委会呼吁出借人维权
理想宝未能如期兑付10%本金 债委会呼吁出借人维权

来源: 科技金融在线
要说最近的网贷热点,恐怕非“到了兑付节点却不能如期兑付”莫属,继杭州平台“鑫合汇第三期”未能如期兑付后,又有一家大体积平台因无法履行兑付节点而遭到所有出借人的讨伐。
1月9日消息,理想宝债委会在其官方公众号发布,称理想宝原本(1.9日)10%回款项不能如期兑付,于是呼吁所有出借人一同到理想宝平台总部和经侦办维权。

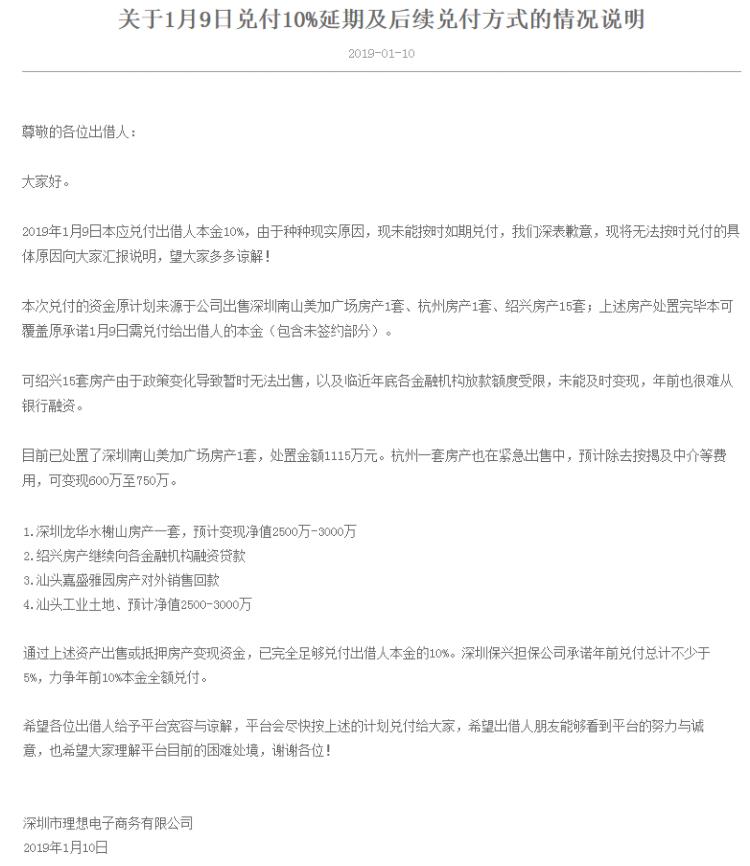
1月10日,理想宝平台便发布了“关于1月9日兑付10%延期及后续兑付方式的情况说明”,称因为种种现实原因,现不能按时如期兑付出借人本金10%。

说明内容显示,深圳保兴担保公司承诺年前兑付总计不少于5%,力争年前10%本金全额兑付。未能如期兑付的原因是由于政策变化导致兑付房产暂时无法出售,以及临近年底各金融机构放款额度受限,年前也很难从银行融资。目前,已处置了房产1套,处置金额1115万元。杭州一套房产也在紧急出售中,预计可变现600万至750万。
没想到,曾经风光无限的理想宝如今却到了山穷水尽的落魄地步。当初,理想宝最惹人注目的是它的背景。平台一诞生,就已经背靠四家上市公司、一家国企、还有一家明星公司。
而坊间的消息则更多,比如说理想宝平台的法人马化武,是马化腾的堂弟。实际控制人高宁,与马化腾是同村老乡,关系甚好等等。甚至有媒体一度要把理想宝平台归到腾讯要涉足p2p的行列。
但即便理想宝拥有如此强大的背景,可在P2P大雷潮中似乎并没对其起到多大作用。
自从2018年7月开始,平台部分标的开始展期。两个多月后,理想宝平台实在熬不住了,于是在10月22日,宣布平台暂停发标,并发布了存量业务清理垫付方案。
垫付方案分为ABCD四种,此外,为了使出借人有更多安全的兑付方案,理想宝还增加了债权自由转让功能,让急需资金周转的投资人可以自由决定是否进行债转。
可就在宣布清盘并推出四种垫付方案的6天后,理想宝又在其官网发布了一则公告,称之前的兑付方案无效,撤回现有存量业务清理垫付ABCD四种方案,并重新发布新方案,増加更多资产变现。如国内A股股票、浙江房产、上市公司债权等进行质押。


11月8日,理想宝再发公告,称优化了兑付方案,回款计划总计9期,不超过24个月维持不变。之前签过方案的,平台会更新成新的兑付协议。
11月19日,理想宝在官网发布了一则“关于董事长签署个人担保函的公告”,称11月18日,理想宝董事长高宁与出借人签署了其个人承担无限连带责任的《担保函》。
原本一直期待平台向利好方面发展,但无奈的是仅在第二次兑付上就已经陷入危机。本应该充当平台和出借人之间桥梁角色的债委会,目前态度已然非常明确,在其官号呼吁各位出借人做好维权准备,看来出借人立案维权的决心显然已经上升。
其实,最可怕的不是平台暴雷,而是平台的信誉暴雷。一次次打脸兑付方案,忽悠出借人,难免让出借人心生寒意。