重磅!2024年中国及31省市智能终端行业政策汇总及解读(全)智能终端普及进
重磅!2024年中国及31省市智能终端行业政策汇总及解读(全)智能终端普及进程加速推进
行业主要上市公司:歌尔股份 ( 002241 ) ; 小米集团 ( 01810 ) ;九安医疗 ( 002432 ) ; 奋达科技 ( 002681 ) ;光弘科技 ( 300735 ) ;乐心医疗 ( 300562 ) ;创维数字 ( 000810 ) ;美的集团 ( 000333 ) ;海尔智家 ( 600690 ) ;格力电器 ( 000651 ) ;长虹美菱 ( 000521 ) ;科沃斯 ( 603486 ) ;海信家电 ( 000921 ) ;华帝股份 ( 002035 ) 等
本文核心数据:国家层面智能终端行业政策汇总 ; 地方层面智能终端行业政策汇总 ; 国家层面智能终端行业发展目标解读
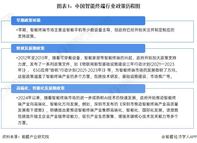
1、政策历程图
中国智能终端行业政策的发展历程是一个逐步深化、不断完善的过程。从早期关注智能终端市场的发展,到后期推动智能终端产业向高端化、智能化方向发展,政府的政策支持和引导在智能终端产业发展中起到了关键作用。

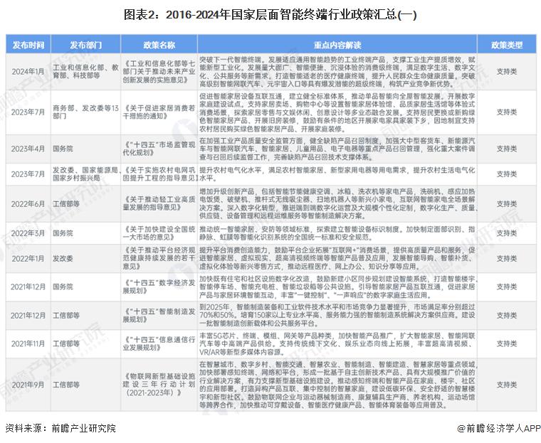
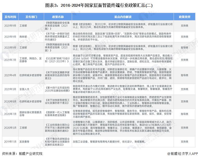
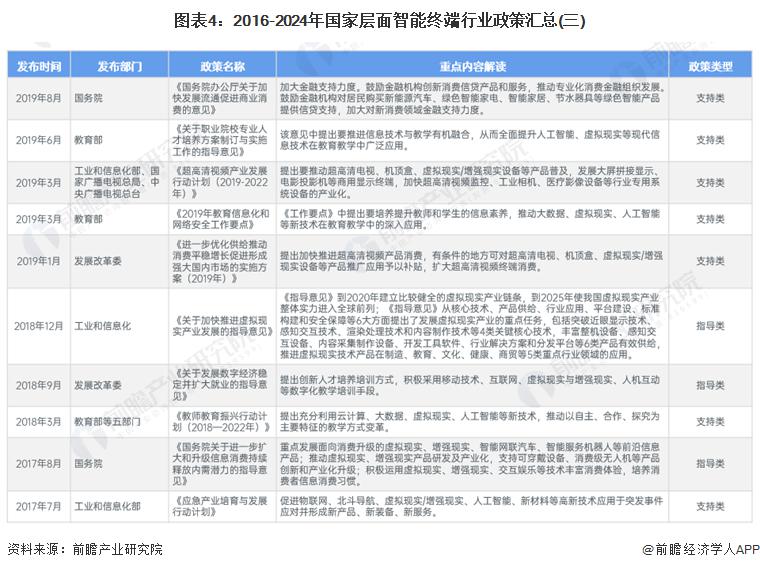
2、国家层面智能终端行业政策汇总及解读
——国家层面智能终端行业政策汇总
近年来,中国智能终端政策层出不穷,政策重点包括推动智能家居、智能可穿戴设备等细分领域发展,推动智能终端标准建设等。




——国家智能终端行业发展目标解读
" 十四五 " 期间,我国继续规范和支持智能终端行业发展,《关于印发 " 十四五 " 市场监管现代化规划的通知》、《" 十四五 " 数字经济发展规划的通知》等政策强调要健全缺陷产品召回制度,引导智能终端产品互联互通,推进智能终端的普及。

3、各省市层面的政策汇总及解读
——重点省市智能终端行业政策汇总
中国各省市在技术创新、行业应用推广和产业升级等方面制定了智能终端行业相关政策,促进行业的全面发展。近年来,中国重点省市智能终端行业汇总如下:





——重点省市智能终端行业发展目标解读
从地方层面政策来看,各省市提出智能终端推广应用及相关项目落地实施规划,加速推进地方智能终端产业快速提升。主要省市的发展目标汇总如下:

更多本行业研究分析详见前瞻产业研究院《中国移动智能终端行业市场前瞻与投资策略规划分析报告》。
同时前瞻产业研究院还提供产业新赛道研究、投资可行性研究、产业规划、园区规划、产业招商、产业图谱、产业大数据、智慧招商系统、行业地位证明、IPO 咨询 / 募投可研、专精特新小巨人申报等解决方案。在招股说明书、公司年度报告等任何公开信息披露中引用本篇文章内容,需要获取前瞻产业研究院的正规授权。
更多深度行业分析尽在【前瞻经济学人 APP】,还可以与 500+ 经济学家 / 资深行业研究员交流互动。更多企业数据、企业资讯、企业发展情况尽在【企查猫 APP】,性价比最高功能最全的企业查询平台。